Loading...
TEL:02-2881-9471
分機 6682
ENGLISH
|
網站導覽
最新消息
近期最新
系所公告
獎學金公告
招生公告
選課公告
學術公告
徵才公告
校外活動
學系介紹
系所介紹
學系特色
發展藍圖
系委員會
相關法規
教學設備
計算科學實驗室、資訊科學實驗室
圖書設備
場地預約
數學系R0701研討室使用時間表
數學系R0707電腦教室使用時間表
學術專區
研究計畫
演講紀錄
系所成員
名譽教授
特聘教授
專任教師
兼任教師
退休教師
行政職員
專任助教
課程資訊
教育目標
課程特色
課程地圖
課程簡介
各班課表
修課須知
專題研究
學位授與
學士班學分學程
必選修學分表
碩士班論文集
論文考試申請
招生資訊
學士班
碩士班
高中生園地
寒暑假研習營
未來生涯發展
業師講座紀錄
數學系所介紹
生涯發展
交通資訊
學生園地
學生活動資訊
學士班獎助學金
碩士班獎助學金
聯合頒獎翦影
總結性課程成果發表
系學會資訊
學會幹部名單
教學網站
商業編碼網站
代數編碼網站
生物數學學習網
超 ㄅㄧㄤˋ 實驗室
系友專區
系友會
系友概況
近期系友活動
傳承50年
系友訪談
捐款方式
數學系網站
學系介紹
相關法規
相關法規
系所介紹
學系特色
發展藍圖
系委員會
相關法規
教學設備
場地預約
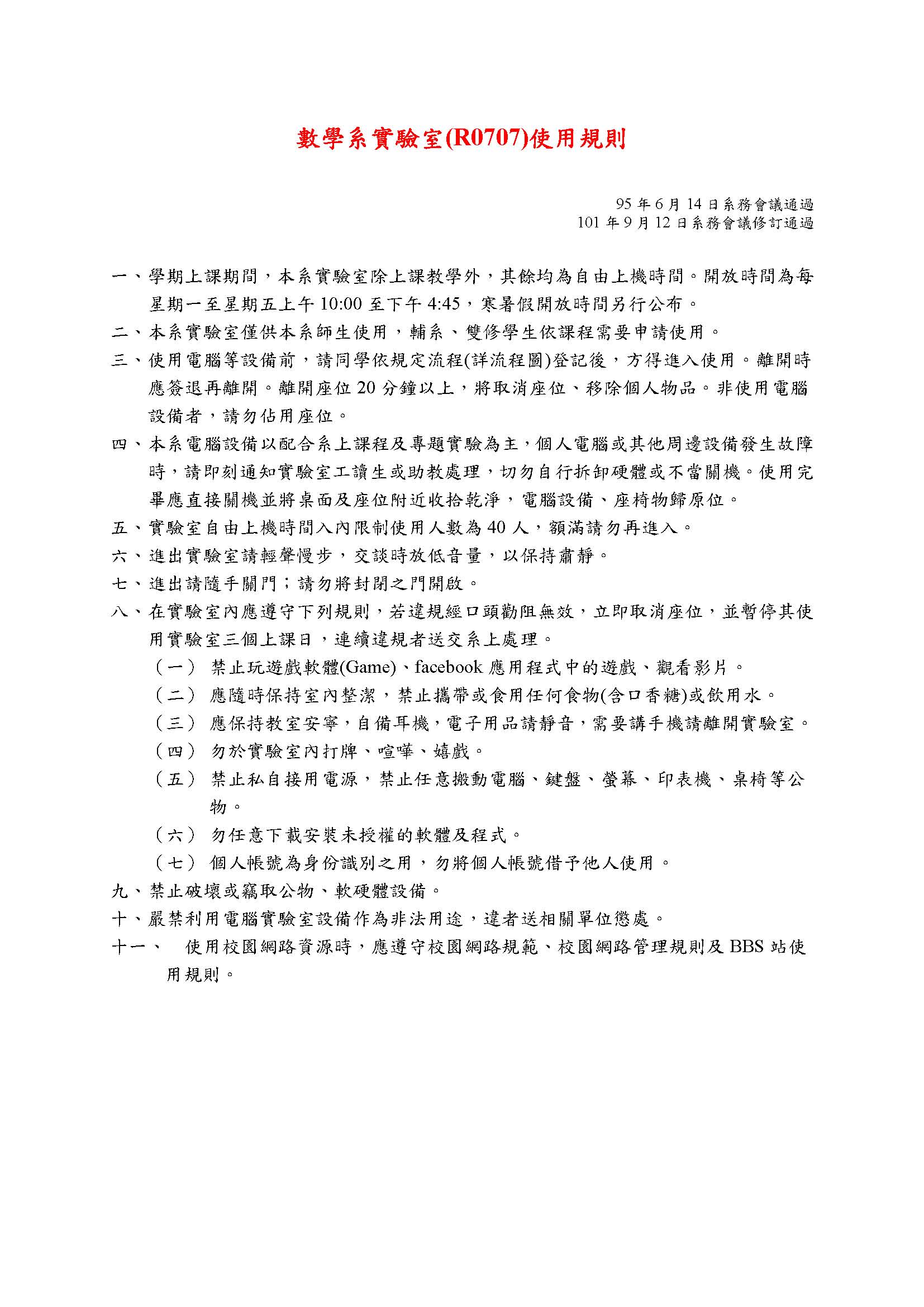
數學系電腦實驗室(R0707)使用規則
適用身份:
數學系全體師生
最後修訂日期:
2012/09/12
相關附件:
數學系實驗室(R0707)使用規則_1010912.pdf