TEL:02-2881-9471 分機 6682
ENGLISH|網站導覽
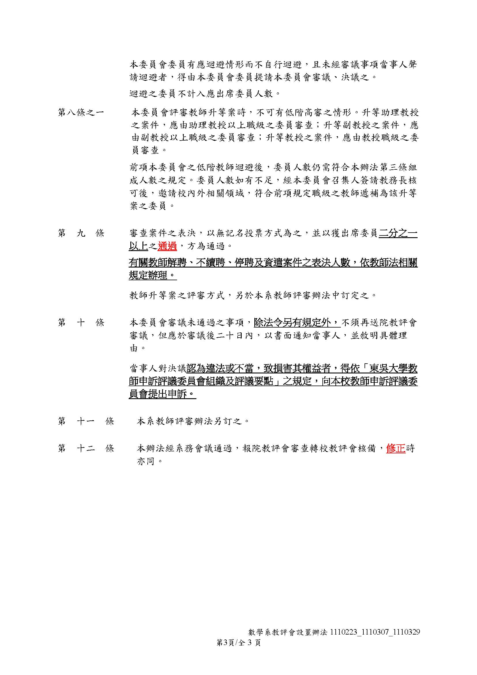
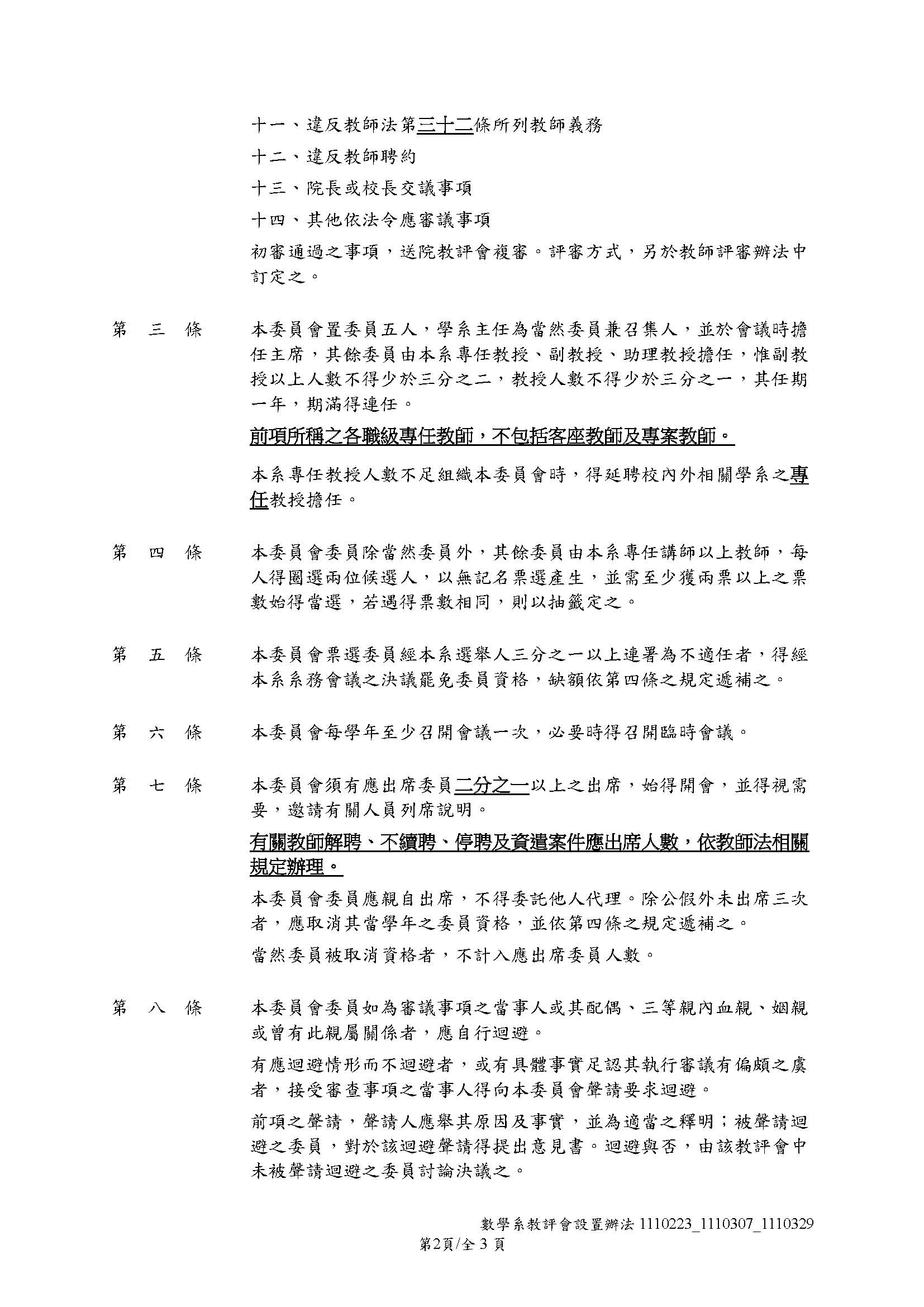
相關網址: 東吳大學理學院教師評審委員會設置辦法 東吳大學教師評審委員會設置辦法
相關附件: 東吳大學理學院數學系教師評審委員會設置辦法(1110329).pdf